随着会展行业面向高质量的发展,会中有展和展中有会是越来越普遍的现象。因为,在行业创新发展过程之中,前沿理论的交流期间需要有实体的行业应用作为展示和示范;而在成熟的展览现场也需要前沿的理念、技能、技术、信息和知识的交流。
会中展和展中会是会展向更高质量发展的必然,丰富了活动的内容和层次感,并增强了参展、参会、观展嘉宾的现场体验。与此同时,“展中会”与“会中展”的复合形式也加大了主办方的管理和协同难度。
如何同时办理不同类型活动、满足不同参与嘉宾的需求、如何平衡活动各方的权益是31会议一直思考,并尝试使用数字化系统来帮助主办方解决的问题!
好消息是,我们有了成熟的、值得行业用户认可的经验和管理平台,管理上述问题得心应手。
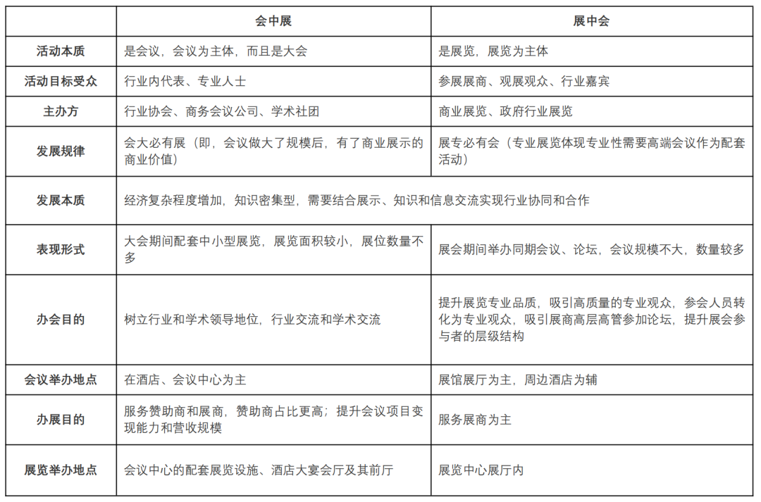
“会中展”与“展中会”的差异
在行业会议和贸易展领域,会中有展,展中有会是很常见的形式。
“会中展”是指一个大的行业会议或学术会议期间举办附带的小展,为展商和赞助商服务。
“展中会”是指在一个专业的贸易展览期间同期举办系列专题研讨会、对接会、行业交流会等会议和论坛,有时候也称为同期会。
会中展和展中会,看起来都有展览+会议,但是二者存在本质上的区别。

“会中展”与“展中会”的管理难点
01实现一体化协同管理难
无论是会中展还是展中会,涉及到一个主办方同时运营好展览和会议项目,而展览和会议往往分属于不同的部门在运营,独立负责招商和观众/参会者招募。
于此同时,展览中的同期会很可能是主办方联合或授权第三方的合作伙伴举办的,也可能是展商主办的并作为展商或赞助商的一项专属权益。
如何做好会议和展览不同项目组和主办者之间的协同是第一大难点。
02实现一体化注册管理难
无论是会中展还是展中会,涉及到一个主办方同时运营好展览和会议项目,而展览项目和会议项目服务的参与者群体是不同的。
但是,在以往的经验中,往往是各有各的系统,各自负责自己板块的参与者注册管理。
系统分割带来决策流程和信息同步难,影响了会展运营效率和参与者管理难度。
03实现一体化用户数据管理难
无论是会中展还是展中会,涉及到一个主办方同时运营好展览和会议项目,需要协同专业观众数据和参会者数据,互相引流,互为转化。
但是,在以往的经验中,由于系统割裂,注册数据、签到数据、门禁数据、互动数据等都是分散的。
由于不在一个系统内存储,导致参与者的用户画像就很难完成,影响了数据价值的发挥,更难以提供个性化的精准的营销和服务。
04实现一体化用户体验难
由于会中有展、展中有会,必然出现了活动类型多、日程多,展商、观众、参会者、媒体、VIP等参与者的身份类型多、参会观展的需求分散。
然而,由于以往都是各自管理展览和会议项目以及参与者群体,还容易造成同一个观众、代表需要重复注册。
这不仅导致用户参会旅程和参展旅程是割裂的,还容易造成日程冲突管理不善、现场需要领取多个证件,甚至需要登录不同个人中心查看证件、权限和日程,难免会造成重要活动疏漏等问题,严重影响了参会体验。
05实现一体化接待管理难
由于会中有展、展中有会,必然出现了重要的嘉宾数量多、参与活动多,接待任务很重,如何同时接待数量众多的嘉宾是个难题,更何况VIP嘉宾接待更不能出半点差错。
以往,不同的嘉宾组负责各自的接待任务,对于同时参加会议和展览的嘉宾接待管理如何实现协同接待是个难题。
因此,嘉宾管理沟通成本变高,因为要协调多个部门之间的资源和安排。同时举办多个活动还可能导致主办方分心,服务质量难以保证。
“会中展”与“展中会”的解决方案
01 一个平台托管多展、多会,会中展和展中会
帮助主办方使用一个平台管理多年、多届次的多个会议或展览活动,并且在会议中创建配套展或者在主展之中创建同期会是我们解决方案的核心价值。即便是展商或合作伙伴创建的一场同期会议活动,经主办方审核后也可以在一个平台上进行协同管理,作为整个活动的“集群”。
同期会管理和审核是针对展览或大会等活动中同时主办的多个同期会议进行分布式独立管理的解决方案。
在同期活动这一块,一场展览会期间有各种同期会议,可以实现集中与分布式的管理,每一场同期会议依然可以各自实现独立的注册、直播、营销、互动功能。
这样的管理方式提高了同期会议的组织效率,集灵活性与集中管理优势与一身,确保活动顺利进行,并为参与者提供了便捷的日程安排。

02 一套系统实现多类身份注册配置和管理
在大会和展会的注册报名人群类型中,支持多身份、多类别的设置,比如在展会中支持多身份,包括观众、团长、展商、展团,以及多类别,比如观众、普通媒体、VIP嘉宾等的快速配置。
在大会中可以自定义不同的参会人群类别,对于每一种人群身份来说,我们都有一个对应的用户中心,每个用户中心所具备的服务和能力也是根据改用户群体对应的。
另外,主/分论坛、会中展和展中会的负责人可以各自负责注册和报名权限的管理,生成各自活动的参会、观展人员名单。
通过一体化的管理,参与者可以在同一个平台上完成注册报名、会议安排和展览参观等步骤,大大简化了流程并提升了工作效率。
03 一体化数据运营运营,让营销和服务更轻松
展中会、会中展的数据存储在一个平台,一个观众和一个参会人有一个唯一的身份数据,一个观众参加多届、多场活动的注册、签到和观展、参会行为将以标签的形式进行统一管理,历届行为集中在一个系统管理,让观众的用户画像更完整。不仅能精准实现个性化营销,还能准确计量数据营销的触达率、转化率等核心指标。
通过一站式数据管理,实现数据驱动的会展活动运营,数据资产价值得以实现。

04 一站式用户旅程服务与管理
通过一个平台管理参会人和观众,实现营销、邀约、注册、签到、直播、互动、门禁等数据一体化管理。
通过追踪用户行为,包括人工标签和行为标签,进行全链路的行为埋点,把这些追踪结果打到数据上,帮助主办方分析并优化用户参会、观展旅程,提升参会和观展的端到端无缝服务。
观众参会、观展通过一部手机获取活动信息,包括注册后的消息、参展观展日程的提醒、业务消息等,方便展商和观众接收到最及时、准确的消息,满足在宝贵的时间内参加最精彩的内容。

05 接待易,让会展接待更容易
31接待易是一站式、在线化、移动化的智慧接待软件系统,包含接待级别设置、接待员管理、车辆管理、酒店分配、班车线路管理、接待任务分配和接待数据统计等功能,解决了以往接待工作中数据传输不及时、不准确的问题,提高了接待组的工作效率、客户满意度和降低接待损耗。
嘉宾可以通过“接待易”小程序查看自己的行程信息、酒店信息和接待员信息等,而接待项目总控则可以通过该小程序直观地查看整体的接待数据。
接待组组长则可以通过PC端进行接待员、车辆、酒店管理,并实现接待嘉宾任务分配,而接待员可以通过“接待易”小程序查看接待任务、修改接待状态、查看未接待名单等信息。

精彩案例
第二十八届中国国际教育巡回展&中国留学论坛
2023年4月8日至16日,中国(教育部)留学服务中心在北京、重庆、广州和上海四个城市成功举办了第二十八届中国国际教育巡回展,宣传国家关于留学工作的最新政策及各国高等教育的最新动态,为中外高等院校和教育机构搭建双向交流与合作平台。
本届巡回展涉及多城市、多议程,观众面向国内外高校、教育机构,31会议作为数字化技术服务商,发挥数字化优势,赋能展会活动。微站一站式全方位展示互通会议注册、会议议程、线上展等内容。定向邀约,按不同渠道、不同人群类别分类,进行精准服务,并掌握注册报名流程。组合式的电子签到方式,区分各个会议论坛权限,确保观展体验。
上海合作组织双链论坛暨上合博览会
6月15日至18日,上海合作组织产业链供应链论坛暨2023上合国际投资贸易博览会在青岛·上合之珠国际博览中心圆满落幕。本届“双链”论坛以“协同共赢 链通区域经济合作新未来”为主题,是上合组织框架下首次举办的产业链供应链论坛,也是自疫情以来,上合组织框架下规格最高、规模最大的线下经贸论坛。300多位中方代表、90余位外方代表以及330余家企业出席。
本次博览会采用特有的复杂的注册报名体系,嘉宾、外宾、参展商、采购商和媒体可选择中英文双语的国际化报名方式。设置了60+闸机签到通道,从接待到现场签到,精准核验嘉宾身份提供精准贴心服务。可视化数据大屏清晰呈现多渠道数据实时情况。

2023长沙国际工程机械展览会
5月15日,第三届长沙国际工程机械展览会在长沙圆满落幕。本届展会以“高端化、智能化、绿色化——新一代工程机械”为主题,是今年以来国内工程机械行业最大的展会,也是工程机械实行“国四”标准后的首场国际性展会。
本届展会共举办了6场重大活动、7场主体活动、2场赛事展演、100余场会议论坛及企业间商务洽谈对接活动。31会议作为本届大会的数字化技术服务商,为大会提供了智慧现场、现场技术支持等数字产品及服务,赋能大会,打造高质量专业化的大会服务,为嘉宾带来高效便捷的参会体验。
